网站首页 公司简介 我们的团队 我们的服务 本所资讯 我们的客户 资料下载 联系我们  
+ 服务项目 Service  
    本所资讯
    会计知识
    政策法规
+ 联系我们 Contactus Us  
事务所地址:
苏州市阊胥路450号金盈商楼6楼
业务负责人及联系电话:
郭龙华 TEL:13451518952
办公室主任及联系电话:
柯芳芳 TEL:18550276033
总机:0512-65317780
本所资讯 您的位置:网站首页 > 本所资讯

时段法确认收入的条件及案例简析

一、新收入准则五步法

(一)识别与客户订立的合同;

(二)识别合同中的单项履约义务;

(三)确定交易价格

(四)将交易价格分摊至各单项履约义务

(五)履行各单项履约义务时确认收入


二、收入确认的两种方法

企业将商品的控制权转移给客户,该转移可能在某一时段内(即履行履约义务的过程中)发生,也可能在某一时点(即履约义务完成时)发生。

所以,收入确认在方式上,也就有了对应的两种形式。

(一)在某一时段内履行的履约义务,简称为时段法;

(二)在某一时点履行的履约义务,简称为时点法。

对于不属于在某一时段内履行的履约义务,则应当属于在某一时点履行的履约义务。

因而,我们学会判断一项交易是否属于在某一时段内履行的履约义务,就能够直接区分出两者了,故先学习这部分内容能够事半功倍。


三、符合哪些条件之后,可以按照时段法确认收入

满足下列条件之一的,属于在某一时段内履行履约义务,相关收入应当在该履约义务履行的期间内确认:

条件:客户在企业履约的同时即取得并消耗企业履约所带来的经济利益。

解读:我们可以将其概括为:边履约边受益。

例如:包子铺与保洁公司签订了为期一个月的保洁服务,当保洁阿姨完成了当天的保洁后,包子铺立马就干净了。

这种情况,就属于满足边履约边受益的条件。因而,保洁公司可以在这一个月的时间段内按照履约进度进行收入的确认。

但,很多时候我们往往无法直观的判断,一项交易是否属于边履约边收益的情况。

这个时候我们需要利用一个工具来解决这一问题,即:返工测试。

返工测试:假定在企业履约的过程中更换为其他企业继续履行剩余履约义务,新企业无需重新执行原企业累计至今已经完成的工作时,表明客户在企业履约的同时即取得并消耗了企业履约所带来的经济利益。

简单来说,就是一项工作中途换人做了,如果无需从头重新做起,可以继续利用前任已完成的工作,或者只需要付出很少的代价就能接着往下做。

就表明这项业务通过了返工测试,即:满足了边履约边受益的条件。

关于返工测试,我们来看一个例子:

美团运输公司为包子铺提供运输服务,将包子铺的一批包子从A市运送到C市。在途经B市时,由金拱门公司接替美团公司继续提供包子运输服务。

由于这批包子已经被运达了B市,A市到B市之间的这段路程金拱门公司不需要重新进行运送。这表明在美团公司履约的同时,包子铺取得并消耗了履约所带来的经济利益。

因此,美团公司提供的服务属于在某一时段内履行的履约义务。

如果金拱门运输公司需要重新从A市取得这批包子再送往C市,则表示美团公司提供的服务并不满足在某一时段内确认收入的条件。

我们会发现,上述两个例子中的履约义务都是提供某种服务。实际上这项条件主要针对的就是服务类的业务,而越是常规或经常性的服务就越容易通过返工测试。

条件:客户能够控制企业履约过程中在建的商品。

解读:实际上这一条的核心与上一条是一致的,如果客户控制了所有的在产品,那么客户在企业提供商品或服务时,客户就能获得其利益,即边履约边受益。例如:在客户的土地上建造房屋。

当然,在建的商品或服务不仅可以是有形的,也可以是无形的。例如:在客户的所在地开发信息技术系统。

条件:企业履约过程中所产出的商品具有不可替代用途,且该企业在整个合同期间内有权就累计至今已完成的履约部分收取款项。

解读:这部分内容是本篇文章的重点,也是我们实务中应用最广泛的一个条件。

针对这项条件,我提炼出了两个关键词:

不可替代用途,合格收款权

什么是不可替代

最一般的,企业根据某客户的要求,为其专门设计并生产了一套专用设备,由于该设备是定制化产品,企业如果将其销售给其他客户,需要发生重大的改造成本。企业没有理由将设备销售给其他客户,这种情况称之为可行性限制。

另外,当合同中存在实质性的限制条款,导致企业不能将合同约定的商品用于其他用途时,该商品满足具有不可替代用途的条件。这种,我们称为合同限制。

什么是合格收款权

企业有权收取的该款项,应当大致相当于累计至今已经转移给客户的商品的售价,即该金额应当能够补偿企业已经发生的成本和合理利润。

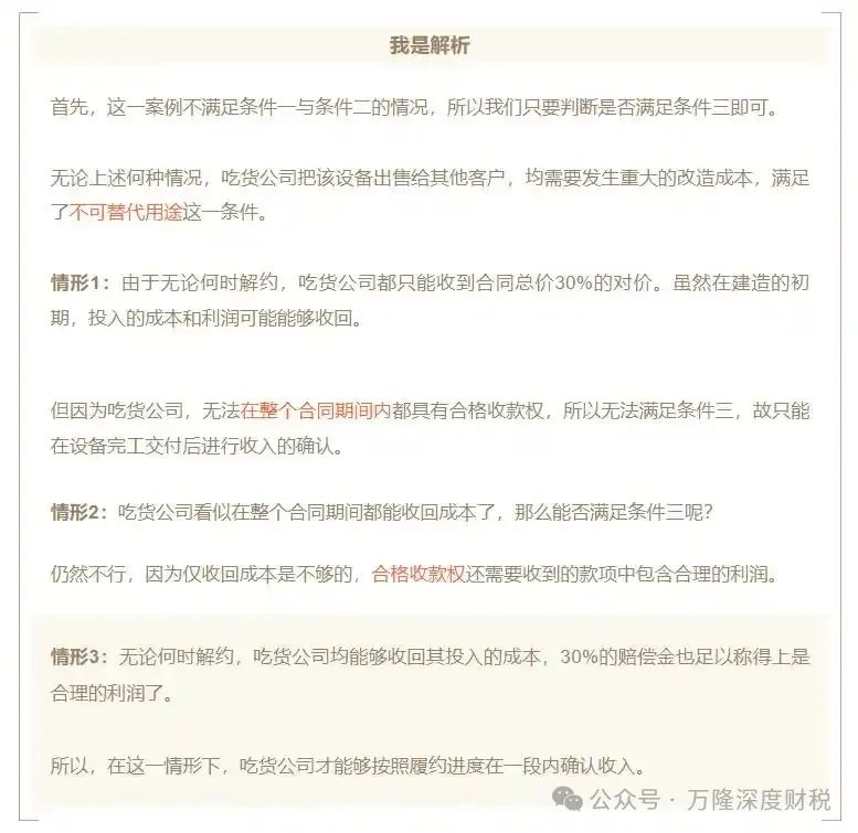
接下来,我们通过下述案例,进一步理解这部分内容。

时段法确认收入的条件及案例简析

时段法确认收入的条件及案例简析

四、在某一时段内履行的履约义务的收入确认方法

(一)产出法

产出法是根据已转移给客户商品对于客户的价值确定履约进度,通常可采用实际测量的完工进度、评估已实现的结果、已达到的里程碑、时间进度、已完工或交付的产品等产出指标确定履约进度。

强调已转移给客户”,也就说,不是乙方投入了就可以确认收入,强调“将商品的控制权转移给客户

实务中,为便于操作,当企业向客户开具发票的对价金额与向客户转让增量商品价值基本一致时,企业直接按照发票对价金额确认收入也是一种恰当的产出法。

(二)投入法

投入法是根据企业为履行履约义务的投入确定履约进度,通常可采用投入的材料数量、花费的人工工时或机器工吋、发生的成本和时间进度等投入指标确定履约进度。

当企业从事的工作或发生的投入是在整个履约期间内平均发生时,企业也可以按照直线法确认收入。

乙方投入了,就可以确认收入。

从以上分析可以看出,产出法更稳健。


五、建议的一张表格

时段法确认收入的条件及案例简析

六、表格中各项目的涵义,以及会计师事务所在审计时如何取证

(一)合同金额和不含税口径收入

这个比较简单,是含税和不含税的关系,用适用的增值税税率换算即能得出。

(二)合同签订时的预计总成本

这个需要提供料工费相关构成,并且毛利率要有一定的合理性,与历史数据不能偏差太大。

(三)每年末甲方验收的完成进度百分比

许多单位,只有甲方验收了,才让开票收款,因此在许多单位,开票进度与每年末甲方验收的完成进度百分比趋同;

(四)每年末的预计总成本

合同签订时的预计总成本加减工程变更,就可以测算出相对准确的数据。

(五)实际完成的工作量占比

对于某一具体项目而言,就是该项目实际投入的成本。

(六)每年应该确认收入

=合同不含税收入*每年末甲方验收的完成进度百分比-至上年末已经确认的收入;

(七)每年应该确认的成本

=每年末的预计总成本*每年末甲方验收的完成进度百分比-至上年末已经确认的成本;

(八)每年末存货余额

=实际完成的工作量占比对应的成本-至当年末已经确认的成本。


七、如果账面上没有分具体项目,营业成本如何与收入的配比

有一些企业,平时发生项目成本时,直接借记主营业务成本,与收入不配比。

此时,需要在每年末统计尚未确认的收入,再根据完工程度,计算出尚未确认收入对应的成本,从营业成本调整至存货—合同履约成本。

每年初可以再将存货—合同履约成本调整至营业成本,这样处理,虽然每个月来看,收入成本是不配比的,但全年来看,收入成本是配比的。


八、与所得税相关规定异曲同工

国税函[2008]875号《国家税务总局关于确认企业所得税收入若干问题的通知》第二条第三款:

企业应按照从接受劳务方已收或应收的合同或协议价款确定劳务收入总额,根据纳税期末提供劳务收入总额乘以完工进度扣除以前纳税年度累计已确认提供劳务收入后的金额,确认为当期劳务收入;同时,按照提供劳务估计总成本乘以完工进度扣除以前纳税期间累计已确认劳务成本后的金额,结转为当期劳务成本。

 
微信关注“万隆深度财税”
掌握更多财税知识
 
业务负责人及联系电话:郭龙华 TEL:13451518952 办公室主任及联系电话:柯芳芳 TEL:18550276033 总机:0512-65317780
事务所地址:苏州市阊胥路450号金盈商楼6楼 Copyright © 苏州万隆永鼎会计师事务所 All Rights Reserved 苏ICP备13048756号-1