网站首页 公司简介 我们的团队 我们的服务 本所资讯 我们的客户 资料下载 联系我们  
+ 服务项目 Service  
    本所资讯
    会计知识
    政策法规
+ 联系我们 Contactus Us  
事务所地址:
苏州市阊胥路450号金盈商楼6楼
业务负责人及联系电话:
郭龙华 TEL:13451518952
办公室主任及联系电话:
柯芳芳 TEL:18550276033
总机:0512-65317780
本所资讯 您的位置:网站首页 > 本所资讯

“三代”手续费&商业保险印花税&小微企业临界点,最近税务风险较多的三个税务风险点

一、“三代”手续费未申报增值税

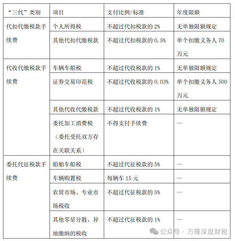
(一)什么是“三代”

“三代”是代扣代缴、代收代缴、委托代征的简称。

(二)“三代”的范围

国家税务总局财政部中国人民银行关于进一步加强代扣代收代征税款手续费管理的通知(税总财务发〔2023〕48号),给出“三代”范围的定义:

1、代扣代缴是指税收法律、行政法规已经明确规定负有扣缴义务的单位和个人在支付款项时,代税务机关从支付给负有纳税义务的单位和个人的收入中扣留并向税务机关解缴的行为。

2、代收代缴是指税收法律、行政法规已经明确规定负有扣缴义务的单位和个人在收取款项时,代税务机关向负有纳税义务的单位和个人收取并向税务机关缴纳的行为。

3、委托代征是指税务机关根据《中华人民共和国税收征收管理法》及其实施细则关于有利于税收控管和方便纳税的要求,按照双方自愿、简便征收、强化管理、依法委托的原则和国家有关规定,委托有关单位和人员代征零星、分散和异地缴纳的税收的行为。

(三)三代手续费支付比例明细表

“三代”手续费&商业保险印花税&小微企业临界点,最近税务风险较多的三个税务风险点


(四)“三代”手续费返还涉税分析

“三代”手续费返还,指税务机关向依法履行?代扣代缴、代收代缴、委托代征义务的单位或个人?,按实际代收税款的一定比例支付的劳务报酬。

1、增值税

“三代”手续费返还收入,是典型的销售服务的收入。依据规定,企业取得“三代”手续费返还是增值税应税行为,应税税目为“商务辅助服务经纪代理服务”,应当依法缴纳增值税。

2、企业所得税

依据《企业所得税法》规定,企业取得“三代”手续费返还是提供劳务取得的收入,需全额计入企业年度收入总额?,计算并缴纳企业所得税。


二、商业保险的印花税申报

目前税控系统会依据企业的收开票数据,就相关税种申报情况进行勾稽比对。印花税广泛的税目常作为税务风险点而受到特别关注,可能出现的风险提示如下:

“根据您办理涉税事项产生或自主申报的数据,您单位(苏州ABC有限公司9132*************)2024年开具和取得财产保险发票金额 346,263.90元,已申报财产保险合同印花税计税依据为287,116.01元,可能存在少申报财产保险合同印花税的风险请自查,并对相关风险进行自纠。

如收到上述风险提示,可以通过如下途径进行自查:根据保险发票的范围,判断本年收到或开出的保险费发票范畴,对应到账面明细(至少需覆盖税务局风险提示所显示的金额),再判断其是否属于印花税税目。

需注意:印花税的征收范围包括财产保险合同,包括财产损失保险、责任保险、信用保险等合同,?不包含再保险合同?财产保险合同的印花税率为保险费的千分之一。商业保险中的交强险是一种强制性责任保险,属于财产保险范畴,因此同样需要按照财产保险合同税目缴纳印花税。例如:6座以下家用小车交强险保险费若为950元,那么需缴纳的印花税为0.95元。


三、小微企业应纳税所得额超过250万元时需特别关注

(一)享受小微企业优惠的前提条件

小型微利企业是指从事国家非限制和禁止行业,且同时符合年度应纳税所得额不超过300万元、从业人数不超过300人、资产总额不超过5000万元等三个条件的企业。

(二)小微企业vs非小微企业,企业所得税税差极大

如某公司已满足上述行业、从业人数及资产总额的条件,对比如下两种情况的税额:

1、2024年度的应纳税所得额为299.99万,则满足小微企业优惠条件。当年度应交企业所得税299.99*5%=15万元。

2、2024年度的应纳税所得额为300.01万,则不满足小微企业优惠条件。

1)公司为高新技术企业,则当年度应交企业所得税300.01*15%45

2)公司为一般企业,则当年度应交企业所得税300.01*25%75万。

上述两种情况下的应纳税额会相差30万元至60万元。

介于上述事项所存在的税差,税务部门会特别关注应纳税所得额超过250万元的企业,是否存在应调未调的纳税调整事项,并提醒企业自查并据实补缴税款。

如自查后确认需补交税款,则会额外产生企业所得税滞纳金、小微企业享受的其他税种补缴税款及相关滞纳金。

(三)小微企业六税两费”减免政策

根据《财政部税务总局关于进一步支持小微企业和个体工商户发展有关税费政策的公告》(财政部税务总局公告2023年第12号)规定,自2023年1月1日至2027年12月31日,对增值税小规模纳税人、小型微利企业和个体工商户减半征收资源税(不含水资源税)、城市维护建设税、房产税、城镇土地使用税、印花税(不含证券交易印花税)、耕地占用税和教育费附加、地方教育附加。

一旦小微企业资格被否定,除上述所述需补交企业所得税及滞纳金外,还将无法享受小微企业“六税两费”减免税收优惠,同样需要补交税款及相关滞纳金。

(四)小微企业“六税两费”减免政策的适用

根据《国家税务总局关于进一步实施小微企业“六税两费”减免政策有关征管问题的公告》(国家税务总局公告2022年第3号)规定,登记为增值税一般纳税人的企业(除新设立企业),按规定办理汇算清缴后确定是小型微利企业的,可自办理汇算清缴当年的7月1日至次年6月30日申报享受“六税两费”减免优惠。办理汇算清缴当年的1月1日至6月30日期间,纳税人依据再上一年度汇算清缴的结果确定是否按照小型微利企业申报享受“六税两费”减免优惠。

登记为增值税一般纳税人的新设立企业,从事国家非限制和禁止行业,且同时符合申报期上月末从业人数不超过300人、资产总额不超过5000万元两项条件的,按规定办理首次汇算清缴申报前,可按照小型微利企业申报享受“六税两费”减免优惠。

综上,企业在享受小微企业税收优惠的期间,应该保持严谨,高度重视自身是否符合相关条件及政策标准,以避免产生后续更正申报而补缴税款及滞纳金的风险。

 
微信关注“万隆深度财税”
掌握更多财税知识
 
业务负责人及联系电话:郭龙华 TEL:13451518952 办公室主任及联系电话:柯芳芳 TEL:18550276033 总机:0512-65317780
事务所地址:苏州市阊胥路450号金盈商楼6楼 Copyright © 苏州万隆永鼎会计师事务所 All Rights Reserved 苏ICP备13048756号-1