网站首页 公司简介 我们的团队 我们的服务 本所资讯 我们的客户 资料下载 联系我们  
+ 服务项目 Service  
    本所资讯
    会计知识
    政策法规
+ 联系我们 Contactus Us  
事务所地址:
苏州市阊胥路450号金盈商楼6楼
业务负责人及联系电话:
郭龙华 TEL:13451518952
办公室主任及联系电话:
柯芳芳 TEL:18550276033
总机:0512-65317780
本所资讯 您的位置:网站首页 > 本所资讯

集成电路企业研发费用加计扣除120%vs增值税加计抵减15%条件对比分析

一、集成电路企业分类及政策有效时间

(一)集成电路企业分类

1、集成电路生产企业

2、集成电路设计企业

3、集成电路封测企业

4、集成电路装备企业

5、集成电路材料企业

(二)政策有效时间

两者都是2023年1月1日至2027年12月31日

(三)相关基础文件

1、研发费用加计扣除比例提高到120%

财政部税务总局 国家发展改革委 工业和信息化部,于2023年9月12日发布的2023年第44号《财政部税务总局 国家发展改革委 工业和信息化部关于提高集成电路和工业母机企业研发费用加计扣除比例的公告》

2、增值税加计抵减15%

财政部税务总局财税〔2023〕17号《关于集成电路企业增值税加计抵减政策的通知》


二、研发费用加计扣除vs增值税加计抵减条件总体对比分析


集成电路企业研发费用加计扣除120%vs增值税加计抵减15%条件对比分析

三、申请享受优惠的时间

(一)提高研发费用加计扣除比例至120%优惠政策

集成电路根据企业类型分别适用清单管理方式和转请核查方式。

1.享受优惠办理方式

(1)适用清单管理方式的集成电路企业。

符合《国家发展改革委等部门关于做好2024年享受税收优惠政策的集成电路企业或项目、软件企业清单制定工作有关要求的通知》(发改高技〔2024〕351号)规定条件的集成电路生产企业或项目归属企业、重点集成电路设计企业。

(2)适用转请核查方式的集成电路企业。

符合《中华人民共和国工业和信息化部国家发展改革委财政部国家税务总局公告(2021年第9号)》规定条件的集成电路装备、材料、封装、测试企业

2.办理程序和时间

(1)适用清单管理方式的企业。

申请列入清单的企业应于当年3月25日至4月16日在信息填报系统(https://yyglxxbs.ndrc.gov.cn/xxbs-front/)中提交申请及相关佐证材料(包括经审计的企业会计报告)。申请企业须准备两份加盖公章的纸质材料及光盘报送至省发改委、省工信厅确定的接受单位(集成电路企业或项目报至省半导体行业协会)。

(2)适用转请核查方式的企业。

企业每年汇算清缴时应向主管税务机关提交享受企业所得税优惠政策留存备查资料(胶装纸质资料1份)。省税务局当年4月16日前将转请核查企业名单和留存备查资料转请省工信厅、省发改委核查。

(二)增值税15%加计抵减优惠政策

1.享受优惠办理方式

对适用加计抵减政策的集成电路企业采取清单管理。适用加计抵减政策的企业是指财税〔2023〕17号中提及的享受增值税加计抵减政策的集成电路设计、生产、封测、装备、材料企业。享受政策的企业条件见《工业和信息化部 国家发展改革委 财政部 税务总局关于2023年度享受增值税加计抵减政策的集成电路企业清单制定工作有关要求的通知》(工信部联电子函〔2023〕228号)。

2.办理程序和时间

申请列入清单的企业,原则上应于当年9月1日至9月20日在信息填报系统中提交申请,并生成纸质文件加盖企业公章,连同必要佐证材料(电子版、纸质版)报至设区市工信局,各设区市工信局汇总后报省工信厅。


四、集成电路生产企业或者项目


集成电路企业研发费用加计扣除120%vs增值税加计抵减15%条件对比分析

五、集成电路设计企业

1、重点集成电路设计企业既可以享受研发费用加计扣除,也能享受增增值税加计抵减;

2、普通集成电路设计企业不能享受研发费用加计扣除120%,但可以享受增增值税加计抵减;


集成电路企业研发费用加计扣除120%vs增值税加计抵减15%条件对比分析

集成电路企业研发费用加计扣除120%vs增值税加计抵减15%条件对比分析

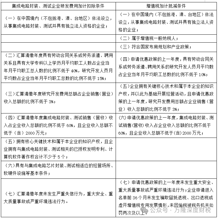
集成电路封测企业


集成电路企业研发费用加计扣除120%vs增值税加计抵减15%条件对比分析

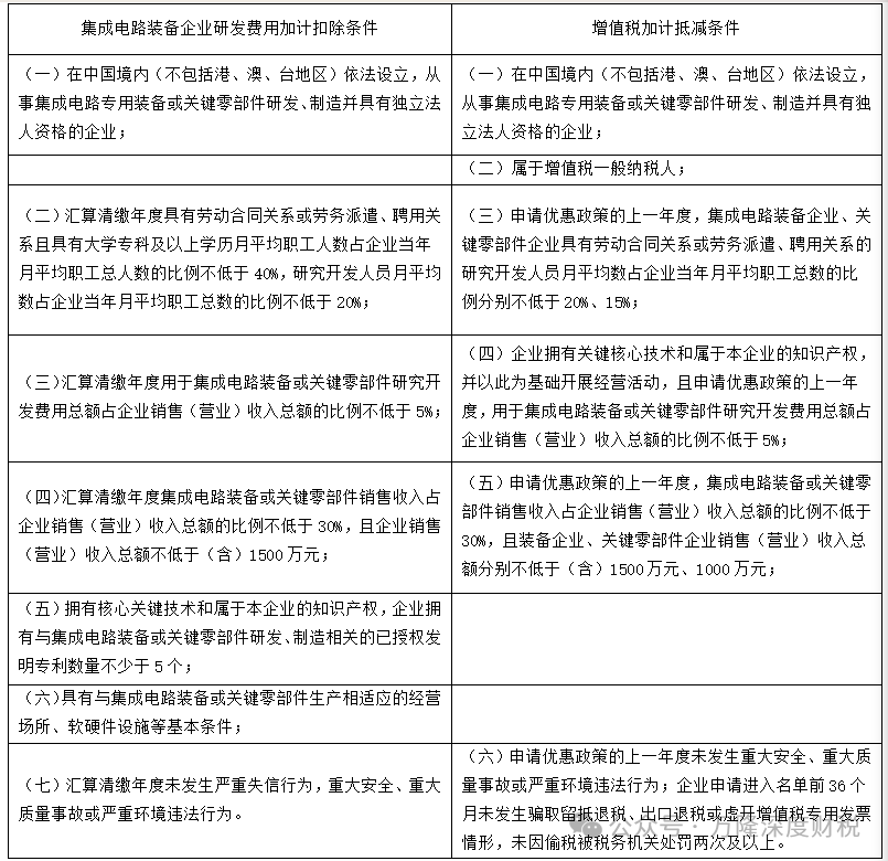
七、集成电路装备企业


集成电路企业研发费用加计扣除120%vs增值税加计抵减15%条件对比分析

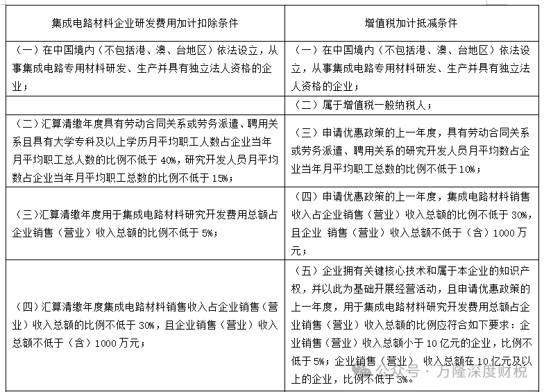
八、集成电路材料企业


集成电路企业研发费用加计扣除120%vs增值税加计抵减15%条件对比分析

集成电路企业研发费用加计扣除120%vs增值税加计抵减15%条件对比分析

九、会计师事务所在出具专项审计报告时的注意点

1、在3-4月份出具专项报告时,主要用于研发费用加计扣除提至120%比例,同时要兼顾判断增值税能否符合加抵15%的条件(参考上年相关条件),如果符合,报告中建议同步描述,这样能兼顾在当年9月份申请增值税加计抵减15%。

2、在8-9月份出具专项报告时,只需要考虑增值税能否符合加抵15%的条件。


十、集成电话企业税收优惠较长,建议想研究的朋友可以阅读以下几篇文章,以便综合理解:

1、集成电路企业、软件企业和工业母机能享受哪些税收优惠政策

2、集成电路企业增值税加抵2024年抵减条件及备案流程

3、集成电路企业享受税收优惠政策2025年最新口径

4、集成电路企业增值税加抵2025年抵减条件及申请列入清单流程


另欢迎大家参加2025年10月29日下午14:00举办的“专家带您识别企业深层次税收风险”专题讲座,具体可点击此处链接报名,活动内容如下:

哪些税收风险是企业系统性税收风险?

在企业税收风险管控中,有些税收风险是偶发的,如走逃发票、费用超标、无偿借款等,一旦发生,涉税金额较小并且容易解决,而有些风险是系统性的,影响年度较长,涉税金额较大,很难解决,如:

一、成本核算不规范,毛利率明显不合理,收入成本不配比,导致利润总额数据不准确;

二、出口退税口径理解不准确,如生产企业免抵退发生贸易行为、退税率为零的货物出口、出口贸易方式的选择等;

三、研发费用证据未适合保存,研发费用核算体系不健全,研发项目、研发成果与高品三者之间逻辑明显不合理,导致研发项目真实性存疑,甚至有可能影响高企资格;

四、研发费用加计扣除口径是正列举法,不在正列举范围之内的不得享受;

五、特殊行业研发费用加计扣除应对,如果OEM代工、集成电路等特殊行业;

六、增值税即征即退的口径理解不准确;

七、股权激励相关税收;

八、合伙企业、有限公司、“家族公司”等组织架构、不具有合理商业目的的分拆公司等导致的容易忽视的税收风险;

九、增值税应税税率适用不准确,如兼营、混合销售、简易征收等;

十、非货币出资、具有合理商业目的下的低价转让证据链未举证。

这些税收风险,一旦发生,一般会涉及好几个年度,通常来说,涉税金额较大,企业应该高度重视。

 
微信关注“万隆深度财税”
掌握更多财税知识
 
业务负责人及联系电话:郭龙华 TEL:13451518952 办公室主任及联系电话:柯芳芳 TEL:18550276033 总机:0512-65317780
事务所地址:苏州市阊胥路450号金盈商楼6楼 Copyright © 苏州万隆永鼎会计师事务所 All Rights Reserved 苏ICP备13048756号-1